微信公众号
客户端
微信视频号
抖音号
首页
信息公开
审查调查
监督曝光
巡视巡察
图片视频
在线访谈
网络举报
专题专栏
秦风论坛
警示录
在线学习
廉政要闻
媒体聚焦
廉洁文化
一线快报
派驻机构
国企高校
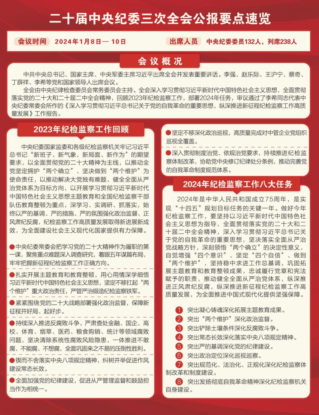
二十届中央纪委三次全会公报要点速览
时间:2024-02-04 10:22
打印
分享:
上一条:赵一德在十四届省纪委三次全会上强调 深入学习贯彻习近平总书记关于党的自我革命的重要思想 以全面从严...
下一条:李希在二十届中央纪委三次全会上作工作报告
360网站安全检测平台