微信公众号
客户端
微信视频号
抖音号
首页
信息公开
审查调查
监督曝光
巡视巡察
图片视频
在线访谈
网络举报
专题专栏
秦风论坛
警示录
在线学习
廉政要闻
媒体聚焦
廉洁文化
一线快报
派驻机构
国企高校
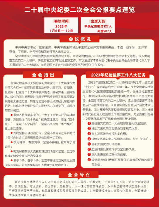
二十届中央纪委二次全会公报要点速览
时间:2023-02-13 17:43
打印
分享:
上一条:把严的基调严的措施严的氛围长期坚持下去 保障高质量发展现代化建设开好局起好步
下一条:李希在二十届中央纪委二次全会上作工作报告
360网站安全检测平台