微信公众号
客户端
微信视频号
抖音号
首页
信息公开
审查调查
监督曝光
巡视巡察
图片视频
在线访谈
网络举报
专题专栏
秦风论坛
警示录
在线学习
廉政要闻
媒体聚焦
廉洁文化
一线快报
派驻机构
国企高校
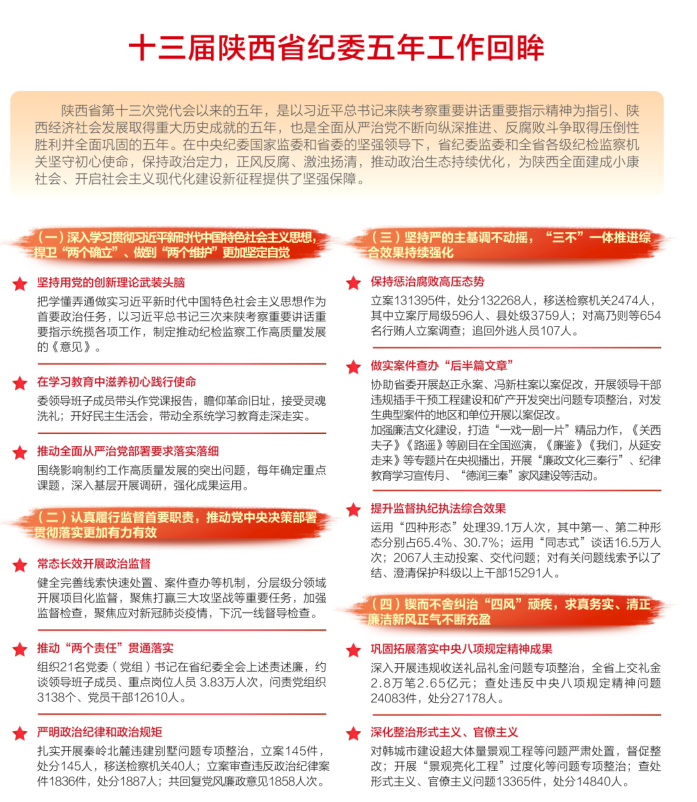
十三届陕西省纪委五年工作回眸
时间:2022-06-09 16:50
打印
分享:
下一条:十四届陕西省纪委常委会第一次会议召开 传达学习贯彻省第十四次党代会精神
360网站安全检测平台