微信公众号
客户端
微信视频号
抖音号
首页
信息公开
审查调查
监督曝光
巡视巡察
图片视频
在线访谈
网络举报
专题专栏
秦风论坛
警示录
在线学习
廉政要闻
媒体聚焦
廉洁文化
一线快报
派驻机构
国企高校
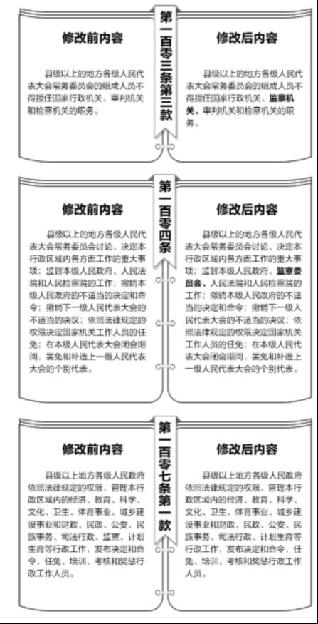
宪法修改前后内容对照表
时间:2018-04-28 16:34
打印
分享:
上一条:“九个根本”:新时代党的建设总要求的基本要义
下一条:宪法修改是推进全面依法治国的重大举措
360网站安全检测平台