微信公众号
客户端
微信视频号
抖音号
首页
信息公开
审查调查
监督曝光
巡视巡察
图片视频
在线访谈
网络举报
专题专栏
秦风论坛
警示录
在线学习
廉政要闻
媒体聚焦
廉洁文化
一线快报
派驻机构
国企高校
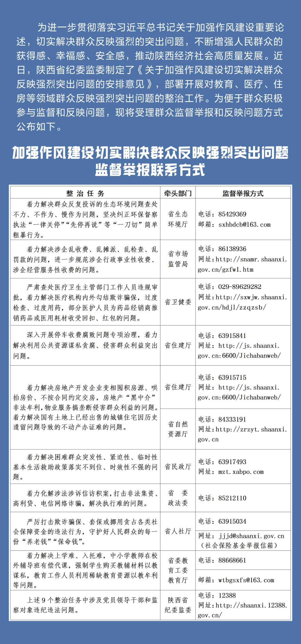
陕西省纪委监委公布加强作风建设切实解决群众反映强烈突出问题监督举报方式
时间:2021-05-24 17:10 来源:秦风网
打印
分享:
上一条:全省政法队伍教育整顿领导小组会议暨线索办理顽瘴痼疾专项整治综合协调专题调度会议召开
下一条:坚定文化自信 增强文化自觉
360网站安全检测平台